bob综合体育登录平台网站
首页
关于我们
公司简介
组织架构
领导分工
部室职责
公司荣誉
业务板块
城bob综合体育官网app下载设板块
城市运营板块
地产开发板块
教育科技板块
金融服务板块
lol外围产业板块
企业文化
文化理念
企业宣传片
职工活动
企业党建
党建动态
学习文件
行业交流
联系我们
联系我们
当前位置:
首页
>
薪酬待遇
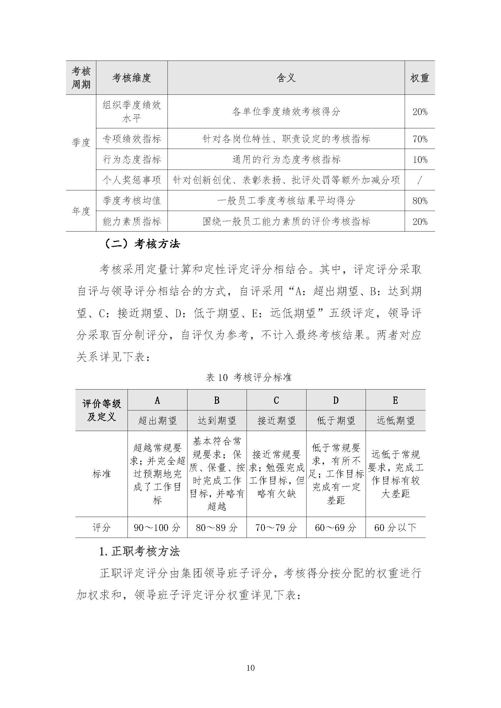
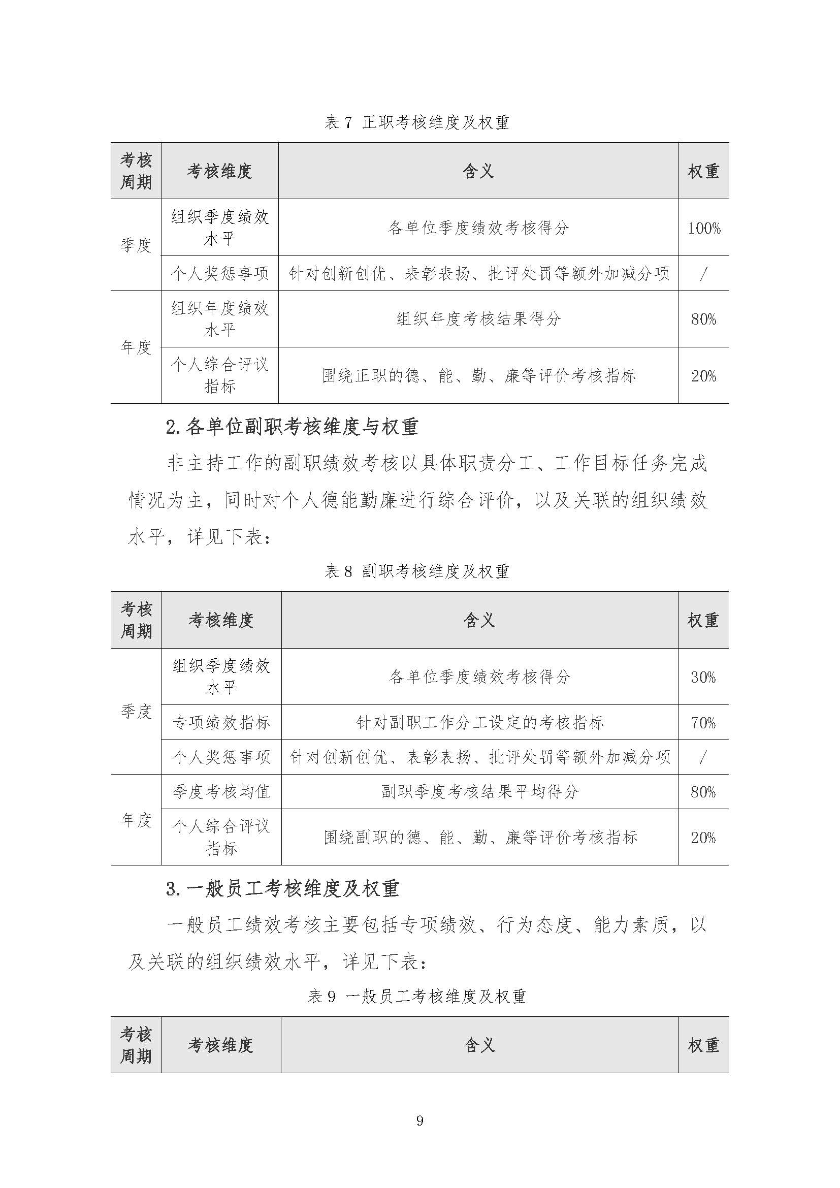
bob综合体育登录平台网站——绩效考核管理制度
2022年09月23日
点击量:[344次]
上一篇:
已经是第一篇
下一篇:
bob综合体育登录平台网站——薪酬管理实施方案
党建动态
更多>>
集团党委组队参加市游艇会yth0008委系统 庆......
bob综合体育登录平台网站党委书记梁耀峰获bob综合体育官网app下载设党......
bob综合体育登录平台网站开展2021年度抓基层党建支......
党委书记 董事长梁耀峰作学习贯彻......
bob综合体育登录平台网站组织收听收看学习贯彻党的......
市委党史专家宣讲团成员刘胜开展专......
邯纺公司举行“光荣在党50年”纪念......
学党史践初心——bob综合体育登录平台网站组织党员......
行业交流
更多>>
中西部市县推进隐性债务清零试点,......
国务院游艇会yth0008委:强化风险管控,严禁......
新视点三年行动收官之年对国企平台......
谁举债、谁偿还,天津发文明确债务......
国务院游艇会yth0008委印发国有企业公司治理......
《陇南市市县融资平台公司资产整合......
咸宁发文加强市属国企控负债,金融......
从杜绝“舌尖上的浪费”做起 做艰......
XML 地图